Итак, начинается уже третья зима, во время которой мы будем отапливать склад площадью 130 м2 майнингом. В этой статье я хочу рассказать Вам о том, как правильно выбрать асик, как организовать проводку, инсталляцию и решить прочие задачи для успешного автоматизированного отопления асиками вместо электрического котла.
Начнем с теории энергопотребления и ответим на первый вопрос:
Что потребляет больше - котел или асик?
Что асики, что котел - потребляют ОДИНАКОВО. Не в моменте, а "на задачу". Сейчас объясню.
У Вас есть склад/помещение, да что угодно, внутри - тепло, снаружи - холод.
Относительно того, насколько снаружи холодно - столько же нужно выработать тепла внутри, чтобы удержать температуру в помещении на заданном уровне.
Относительно того, насколько снаружи холодно - столько же нужно выработать тепла внутри, чтобы удержать температуру в помещении на заданном уровне.
Что конкретно будет вырабатывать это тепло - электрический котел или асик - абсолютно не имеет значения.
Первый закон термодинамики (первое начало термодинамики) — закон сохранения энергии для термодинамической системы. Утверждает, что энергия не исчезает и не возникает из ничего, а лишь преобразуется из одной формы в другую.
Таким образом, сколько электрический котел потребит из розетки - настолько он нагреет воду, а она отдаст тепла через батарею в воздух.
Сколько асик потребит из розетки - столько же энергии он отдаст в воздух, охлаждая чипы вентиляторами.
Сколько асик потребит из розетки - столько же энергии он отдаст в воздух, охлаждая чипы вентиляторами.
Не способ отопления (асик/котел) влияет на ваш счет за электричество, а общая сумма необходимого тепла, чтобы пройти отопительный сезон в данном помещении: при данной квадратуре, качестве теплоизоляции, и целевой температуре.
Зафиксируем - чтобы удержать целевую температуру в помещении, Вам нужно уравновесить внешний холод внутренним вырабатываемым теплом. Тепло вырабатывается потреблением электричества. Сколько нужно тепла - столько будет потреблено электричества. И не важно каким "преобразователем" - асиком или котлом.
Выходит, что на вопрос "Чем отопить дешевле - котлом или асиком" ответа нет, поскольку они потребят одинаково в одинаковых условиях для достижения одинаковой целевой температуры.
Плюсы и минусы отопления на асиках
Если уж платить за электричество придется в любом случае, то нужно искать выгоду где-то в другом.
К плюсам можно отнести:
- Мы майним крипотовалюту, а она стоит денег. Можно продавать сразу, а можно и оставить на потом. В целом это и решает задачу - экономии на отоплении.
- Это весело и интересно, по крайней мере мне.
К минусам можно отнести:
- Первоначальные затраты на покупку асика, проводку и прочие сопутствующие расходы на инсталляцию
- Асики шумят
- Нужно разобраться как все настроить для полностью автоматической работы
Еще раз промежуточно вывод - раз мы затратим в любом случае определенное количество денег на покупку электроэнергии для прохождения отопительного сезона, то асик поможет нам вернуть часть средств за счет намайненной крипты, но при этом надо будет мириться с шумом + изначально потратить денег на покупку асика.
В случае, если в помещении еще не установлен электрический котел и трубы отопления - тут вообще все просто. Зачастую покупка асиков и их инсталляция будет ДЕШЕВЛЕ, чем покупка котла и разведение отопительной водяной системы. Из минусов остается лишь шум. Но я-то знаю, как с ним бороться, об этом позже.
Какой асик выбрать для отопления?
Вот это самый важный момент, я попытаюсь выдать базу и не уйти в дебри.
Дело в том, что асик, который Вы будете использовать для отопления будет работать 3-4 месяца за отопительный сезон и не всегда на полную мощность, подстаиваясь под целевую температуру в помещении, поэтому нужно задуматься о том, что мы покупаем, сколько вкладываем, и когда выйдем в плюс.
Допустим, это будет период с 1 ноября по 1 марта, а это 4 месяца. При этом, пик по отоплению будет приходиться на декабрь и январь, а в ноябре и феврале нужна будет лишь часть мощности.
Кроме того, если отапливаемая площадь большая - нужно несколько аппаратов, чтобы распределить равномерно тепло и не попасть в ситуацию, когда часть помещения промерзает.
Так есть же чудо-Криптокотлы с асиками, которые нагревают воду! Это же чудо из чудес - вроде то, что нам нужно! Но так ли это, давайте разберемся?
Как подключить асик к отоплению дома?
Нам понадобится криптокотел или иммерсионная ванна, которые в большинстве своем состоят из: теплообменника, циркуляционного насоса, контроллеров... Вы же не думали, что можно просто прикрутить асик к трубе разводным ключем? Так давайте приценимся?
Вот Вам примерные цены на криптокотлы. В основном - это БЕЗ асика. А это, кстати, тоже проблема. Водяные асики меняют форм-фактор время от времени. То есть в тот котел, который Вы покупали пару лет назад под Antminer - новые версия Hydro-антмайнера может уже не залезть, потому что с S23 Hydro будет плоским, а вот у Whatsminer - формфактор уже несколько раз поменялся.
На скрине выше можете ощутить, какой уже кавардак творится в стане Whatsminer, а так же цены на такие криптокотлы.
Таким образом, 200.000 рублей - или $2500 мы выкладываем только за котел. Еще минимум $3000 стоит Whatsminer M64 на 202T (220V) или Antminer S19XP+ Hyd 293T (380V) - $2750. Можно, конечно, рассмотреть б/у варианты:
50000 рублей это за 145TH/s версию, 151T - уже 55000 рублей. В общем, смысл понятен? И, кстати, это на 3 фазы, 380V, потреб 5500 ватт. Если у нас 220V - возвращаемся к Whatsminer M64 за $3000. Но там не будет кастомной прошивки, нужен все же Antminer. Круг замкнулся, да?
Покупка криптокотла и асиков на водяном охлаждении с целью отопления - очень и очень дорогая история, которая не факт что когда-либо у Вас окупится, ввиду больших изначальных затрат.
PS. Еще есть варианты с иммерсионными ваннами, а так же с переделкой воздушных асиков на водоблоки (не избавляет от необходимости покупки криптокотла), тогда вариантов на 220 вольт будет побольше даже у Antminer. НО. Это все так же очень и очень дорого по первоначальным затратам, если сравнивать с покупкой б/у воздушных аппаратов, таких как Antminer S19j pro 104T, 90T 88ch, 95T 76ch.
И это все при том, что покупка обычного электрического котла обойдется, ну, грубо говоря $250-$400. Возьмем даже по $400.
А теперь вопрос ко всем тем, кто в яндексе ищет подобные вещи:
Я понимаю, что вы где-то услышали, что можно отапливать частный дом майнингом, получать за это криптовалюту, все вообще будет офигенно - и деньги капать и тепло, вот и гуглите все это.
Нет. Не получится у Вас так. Забудьте про отопление частного дома гидро-асиками, которые включены в систему отопления. Это очень, очень большие инвестиции без возможности окупания.
Вот Вам простая задачка: Мы можем заплатить $5500 за криптокотел и начать худо-бедно майнить 4 месяца в году на лоу-режимах без понимания сроков окупаемости этого "проекта" или купить за $400 обычный котел + на $5100 купить BTC - здесь и сейчас, и положить их на Coinhold от EMCD под 7% годовых. Что выберете Вы?
Выбор топового или предтопового асика для отопления - частая ошибка
Теперь, когда гидроасики мы отмели, посмотрим в сторону 220 вольт, воздуха.
Давайте представим, что перед зимой 2025-2026 году Вы решили под такую цель абсолютно новый топовый S21XP на 270 TH ценой около $5000 (400.000 рублей)
Сейчас такой аппарат приносит около 32000 рублей в месяц до вычета электричества, если работает 24/7 и на максимальной мощности. Но только вот для нужд отопления номинальный профиль не нужен. Чаще всего будет работать лоу-режим. А иногда асик придется и выключать вовсе.
Сейчас такой аппарат приносит около 32000 рублей в месяц до вычета электричества, если работает 24/7 и на максимальной мощности. Но только вот для нужд отопления номинальный профиль не нужен. Чаще всего будет работать лоу-режим. А иногда асик придется и выключать вовсе.
Все что заработаете - это около 80тр за зиму, а следующей зимой - еще меньше, поскольку выйдут новые модели, выплаты на его мощность будут меньше и все такое. Таким образом, вы только покупку асика будете окупать 5-7 сезонов.
Все те же проблемы, что и водяных асиков - слишком высокая цена, которую практически нереально отбить, если майнить на аппарате рвано, да и еще 4 месяца в год.
Кроме того, он будет брать с розетки около 3600 ватт, что многовато (предельно) для стандатного сечения провода 2.5мм. А если 3600 ватт нам не хватит в пике для прогрева помещения в мороз?
Если мы покупаем что-то дорогое, будь то предтоповый асик на воздухе или сборку для нагрева воды (криптокотел, водоблоки, иммерсию), то мы становимся заложниками того, что проще было купить на эти деньги BTC, поскольку в моменте здесь и сейчас Вы можете получить BTC больше, чем намайните таким макаром за 5-6-10 сезонов, а может быть даже "никогда" - все зависит от темпов увеличения сложности сети.
Каждый раз, влезая в майнинг, задавайте себе вопрос: Сколько я могу купить BTC здесь и сейчас на эти деньги? Сколько времени мне понадобится майнить, чтобы обогнать это количество и начать майнить уже в плюс? Есть ли вообще смысл начинать майнить?
Итак, покупка дорогого асика откладывается. Так что же выбрать?
S19 126ch как лучший асик для воздушного отопления (на момент ноября 2025 года)
Давайте зафиксируем. Если мы выбираем для отопления майнинг, то мы должны, обязаны, окупить вложения за 2-3 месяца, еще до окончания первого же отопительного сезона. И тогда в следующем сезоне мы сможем копеечку да поиметь со всей этой истории.
S19 126 чипов является конструктивно прородителем и S19xp и всего модельного ряда S21 - асик с аллюминиевой хешплатой на сплошных аллюминиевых радиаторах. Такая конструкция максимально лояльна к воздушному охлаждению, поскольку используются сплошные радиаторы, который равномерно охлаждают чипы без "мертвых" зон, которые возникают между двумя воздушными потоками вентиляторов.
Видосики со скрина, может захотите посмотреть:
S19 90T 126ch J1-11, канал PITBIT
S19 XP 141T, канал PITBIT
S21 200T, канал Мани Майнинг
На рынке можно увидеть несколько вариаций такого асика - S19 90T 126ch и S19j Pro 104T
У первых - будут аллюминиевые платы и сплошные радиаторы с обоих плоскостей платы. У вторых - текстолитовые платы, сплошной радиатор на чипах и отдельные радиаторы на задней плоскости платы.
У первых - будут аллюминиевые платы и сплошные радиаторы с обоих плоскостей платы. У вторых - текстолитовые платы, сплошной радиатор на чипах и отдельные радиаторы на задней плоскости платы.
При этом, встречаются S19j Pro 96-104T, которые вообще имеют платы первых - с аллюминиевой платой и сплошными радиаторами по обе стороны платы. Просто там выборка чипов получше. Эта особенность породила целое поколение переклеев и перепрошивок Е-промом, но сейчас не об этом. Модель - хорошая.
Таким образом, мы ищем эти две модели и в данный момент на Авито они стоят от $200 до $270, а через пару месяцев, я думаю, их можно будет купить и в районе $180-250.
Конкретно для данного сезона мне любезно предоставил бюджет на два аппарата пул Headframe, на котором я майню уже третий год. Почему майню там? Да потому на пуле самая низкая комиссия на хешрейт по сравнению СО ВСЕМИ конкурентами - 0.9%.
Кроме того - он СНГ-ориентирован, открывается без VPN, стратумы не отпадают, и все такое.
Подумать только, ViaBTC, требующий VPN, до сих пор берет 4% комсы на PPS+ схеме подсчета, а у Headframe - всего 0.9% на FPPS схеме, что на дистанции выливается в огромный профит, на который лишний асик купить можно.
А если регистрироваться по ссылке Hashrateindex, то Вы навсегда получите пониженную комиссию 0.8%
Проверить доходность можно в телеграм-боте "Калькулятор доходности пулов". После старта бота вводится количество TH, например "100", и бот дает расчет прибыли за месяц майнинга из расчета последней дневной доходности среди 4х популярных пулов:
Удобно, правда?
В общем, если Вы до сих пор майните с комиссией более 1% - то бегом это исправлять, регистрируйтесь на Headframe и будет Вам счастье. Обычная регистрация на пуле без KYC через мобильное приложение, подключили асики, установили адрес вывода и порог от 0.001 и майните с кайфом и маленькой комиссией.
В общем, если Вы до сих пор майните с комиссией более 1% - то бегом это исправлять, регистрируйтесь на Headframe и будет Вам счастье. Обычная регистрация на пуле без KYC через мобильное приложение, подключили асики, установили адрес вывода и порог от 0.001 и майните с кайфом и маленькой комиссией.
Если что непонятно, то откройте в новой вкладке обзор пула Headframe, который я еще в 2023 году написал, а сейчас изредко дополняю. Например, там недавно появились зашифрованные стратумы Stratum+tls://. В общем, если с инсталляцией разберетесь - то и с пулом сможете, благо там интерфейс простой как три копейки.
Дисклеймер: к тому моменту, как Вы это будете читать, цены поменяются. Сильно. Какие-то аппараты станут уже неактуальны, но логика тут простая.
Ваш аппарат должен без учета электричества окупаться менее, чем за 3 месяца.
На канале BTC Майнинг | Показатели | Статистика я сегодня публиковал рублевую доходность майнинга - ₽ 379 РУБ/100TH/День.
Значит 90T 126ch за месяц при хешрейте 80T примерно майнит 9000 рублей. А это значит, что мой бюджет на покупку - 27000 рублей. Укладываюсь, можно покупать.
PS. Посмотрите, может тогда, когда Вы читаете это, S19 XP или уже даже S21 стоят 27000 рублей и майнят около 9000 рублей в месяц. Все циклично.
Модели Antminer S19 95T 76ch, Antminer S19 90T 88ch - еще более дешевые аналоги, с меньшим потолком по разгону, и с чуть более худшими возможностями по даунвольтингу. В целом - очень даже хорошие аппараты для таких задач по обогреву, поскольку стоят в районе $200, окупаются за 2 месяца при среднем хешрейте около 75T
Сменя профилей работы Antminer на прошивке Vnish
Кроме того, что Antminer - технически беспроблемные, так у них еще достаточно гибкая настройка по режимам потребления на кастомной прошивке Vnish.net - от 67TH с потреблением около 1700ватт и до 120TH на потреблении более 3900 ватт. Нам же нужен будет диапазон как на фото:
Выше 3000 мы не пойдем по соображению безопастности для проводки + соображения энергоэффективности.
Если асик потребляет более 3000 и Вам не хватает тепла в помещении - вам не надо его разгонять выше. Вам нужно купить еще один асик, пусть лучше они два работают по 1700ватт по 67TH каждый, и выдают в сумме 135TH при 3400 ватт с разных розеток, чем один зашивается на 3600 ватт, выдавая 115TH, напрягая одну и ту же проводку. Они-то не $3000 стоят, а $200-$250, можно себе позволить.
Почему именно Antminer? А как же Whatsminer?
Повторюсь - все дело во Vnish.net прошивке. Нам нужно, чтобы асик мог работать в широком диапазоне по потреблению и выдаваемому хешрейту. Whatsminer не имеет такой возможности. На них прошивка Vnish не ставится.
В каком случае отопление асиком будет выгодно?
- Возможен умеренный или вовсе не важен уровень шума в помещении
- Если Вы окупите затраты на покупку/установку в первый же сезон
Пример установки отопления асиками
А теперь перейдем к конкретной реализации нашей задачи.
Мы в исходной точке, когда у нас есть:
- Склад на 130 м2 с высотой потолков 4 метров, итого 520 м3, кубов.
- Электрический котел "Теплотех" на 12квт 3 фазы (понятное дело что это пик, в зависимости от тепературы воды он включается/выключается, да и работает не на полную мощность).
- Циркуляционный насос Wilo, расширительный бачок, тоже денег стоят.
- Проблема того, что склад прогревается неравномерно - водяные батареи проведены только на одной стене.
Проблемы и вопросы:
- Будет ли майнинг асиками выгодней электрического котла? (разобрались выше)
- Какую модель и сколько асиков покупать (разобрались выше)
- Как провести интернет в склад, который стоит обособленно от офиса продаж
- Какая для асиков нужна проводка, где расположить.
- Как уменьшить уровень шума, чтобы не раздражать рабочих
- Как сделать все автоматизированно, чтобы держалась постоянная температура на складе без излишних вмешательств
Проводка интернета на склад
Статья была бы неполной, если бы на этом я не остановился.
Нашей задачей является создать на территории склада точку доступа, которая раздала бы Wi-fi для датчиков температуры (о которых мы еще поговорим) + имела бы порты для разводки проводного интернета на асики.
Для организации работы асиков в помещении нам понадобится:
Keenetic Start, в случае если:
- До него достает вай-фай сигнал главного роутера
- Или есть возможность бросить Ethernet-кабель от главного роутера/провайдера
Keenetic Runner, в случае если:
- Рядом со складом нет вай-фая и других точек интернета
- Будем получать интернет через симкарту
В идеальном исполнении в цепочку между асиками и роутерами добавляется коммутатор на небольшое количество портов.
Почему именно Keenetic? Потому что с помощью этих роутеров через SSTP-подключение можно организовать удаленный доступ в "морду" (интерфейс) с телефона. О том, как это делается и как выглядит, я писал в статье "Инструкция по удаленному доступу к интерфейсу асиков (фото)".
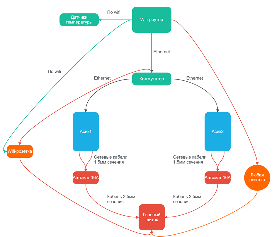
Итак, посмотрим на фото щитка и интернет-разводки на складе.
- Коммутатор №1, в который приходит внешний интернет от провайдера
- Роутер №2 с возможностью настройки SSTP для удаленного доступа в сеть. Подсеть 192.168.55.х, кроме того раздает Wifi на розетку и на датчики температуры. Получает интернет по Ethernet от Коммутатора №1
- Коммутатор №3 для сети 192.168.55.х - получает инет от роутера №2 и раздает его дальше на асики. Зачем он нужен? Сейчас отвечу.
Как настроить автоматическое выключение асиков в помещении
У нас есть вайфай-роутер №2, который берет интернет бог знает откуда - из симки, по проводу (от коммутатора №1) или от другого вайфай сигнала. Он инетом по кабелю питает коммутатор №3, а уже от коммутатора №3 идет инет в асики. При этом коммутатор у нас в сеть подключен через вайфай-розетку, которая сидит на вайфае роутера №2.
Сделано это для того, чтобы в случае, если у нас достигнута предельно верхняя температура в помещении, которую передает датчик температуры, то розетка, в которую вставлен коммутатор №3, входит в состояние ВЫКЛ. Тем самым, с асиков пропадает интернет, но не питание, они корректно охладятся и будут ждать подачу интернета, который возобновится, когда розетка, получив сигнал от датчика температуры, что воздух в помещении начал охлаждаться, перейдет в состояние ВКЛ и включит коммутатор №3.
Посадить тупо роутер №2 на такую розетку нельзя, так как для функционирования связки термодатчика и вай-фай розетки нужен интернет. А если вырубить розеткой роутер №2, то обратно уже ничего не включится - инета на розетке уже-то нет. Поэтому и отключается именно коммутатор №3, оставляя всю вай-фай среду активной.
Если этот момент непонятен, то обратитесь к статье "Как контролировать температуру Асик майнера летом - инструкция по настройке прошивки" - там как раз описывал связку роутер/температурный датчик/розетка.
Проводка для асика
Проводка каждого асика состоит из двух секций.
Секция 1: это наши два кабеля, которые выходят из блока питания. О том, как их объединить в один, я говорил в статье "Подключение Antminer S19 с двумя кабелями напрямую к автомату без вилок и розеток". От вилочных соединений, конечно лучше всего уйти. Объединенные в один кабели заходят в автомат 16А
Если не сильно хочется заморачиваться с обрезкой кабелей, то можно обойтись и "розетками", но все равно их надо будет заводить в автомат + сами розетки должны быть как минимум на 16А каждая и использован провод 2.5мм. Тогда получится вот так:
Секция 2: это "трасса" от автомата до главного щитка. Исполнять этот участок нужно моножильным кабелем сечением 2.5мм - это будет на 100% безопасно для асика, который не будет потреблять более 3000 ватт, к тому же будет ограничен 16А автоматом.
В общем и целом, наша схема подключения асиков будет выглядеть так:
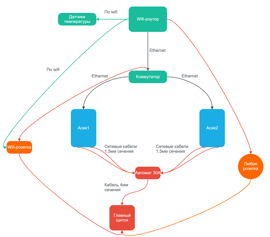
Секция 3: опционально, если вы соединяете трассу из двух асиков в одну, и ведете один кабель до главного щитка, то используйте моножильный провод сечением 4мм для двух аппаратов и 6мм для трех.
Контроль уровня шума асиков
По сути, у асиков есть два режима работы охлаждения:
- Авто-режим предполагает, что асику задана целевая температура на чипах и нужно балансируя скорость вентиляторов охлаждать асик до этого значения. Воздух горячее - крутим больше, воздух холоднее - достаточно меньшего темпа вращения.
- Ручной режим задает статичное значение оборотов вентиляторов, допустим 50%. Если воздух будет жаркий, то температура на чипах поползет вверх - 70, 73, 75, 80 градусов, пока не станет критичной и асик аварийно не выключится. И наоборот, если воздух будет слишком холодный, а обороты большие - охладит настолько, что на чипах, будет, допустим 30 градусов. Ничего страшного для них, но слабопрогретые чипы не работают стабильно, да и вовсе могут перестать выдавать хешрейт. Оптимальная температура работы от 60 до 70 градусов - асик прослужит многие годы.
Главным минусом авто-режима является то, что обороты постоянно меняются, чтобы подогнать температуру на чипах к изменяющимся обстоятельствам. Такие шумы называются "Импульсными".
Постоянный шум — это звуковое воздействие, уровень которого изменяется незначительно (не более 5 дБ) в течение определённого периода времени. Такой шум характерен для оборудования, которое работает стабильно без резких скачков громкости или частоты.
Таким образом, если мы переводим асики в режим "Ручного" управления оборотами и проставляем около 40% мощности работы, то такой шум уже не будет восприниматься работниками склада/производства как раздражающий.
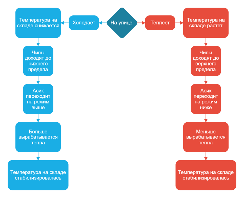
Контроль температуры на складе при отоплении асиком
А теперь мы добрались до самого интересного. Как же заставить работать наши асики как часики, включить всю систему в ноябре и выключить в марте, ни разу не вмешавшись в работу?
Что мы уже имеем:
Мы знаем, что у нас есть вайфай среда, в которой есть датчик температуры (их может быть несколько, в разных частях склада, которые влияют на разные коммутаторы, если точек расположения асиков несколько) и коммутаторы, которые контроллируют раздачу интернета на асики.
Мы предусмотрели, что если в помещении будет слишком жарко, то сигналом от температурного датчика вырубится коммутатор и асики уйдут в режим ожидания.
Что осталось сделать:
Нам нужно настроить работу асиков так, чтобы они вошли в состояние равновесия с холодной средой вокруг склада. Чтобы они отдавали внутрь помещения ровно столько тепла, сколько забирает холод снаружи, тем самым чтобы температура воздуха оставалась статичной.
В принципе, ручную работу вентиляторов с прыжками по режимам работы я описывал уже дважды: сначала в статье "Настраиваем Асик: майним летом в жару, ограничивая шум вентиляторов", а затем дополнял с использованием отрубающегося коммутатора в статье "Как контролировать температуру Асик майнера летом - инструкция по настройке прошивки"
Пусть Вас не смущает слова "летом" и "в жару" - принцип тут круглогодичный.
В случае, если по асикам достигнут верхний предел мощности, а температура продолжает падать - значит такого количества асиков и выделяемого тепла - мало, нужны еще аппараты или ремонтировать склад, утепляя его.
В случае, если по асикам достигнут нижний предел мощности, а температура продолжает расти - тогда сработает выключение коммутатора через температурный датчик и на время пока склад не "остынет" отключит асики от интернета.
Вот я сделал такой сценарий выключения коммутатора (остановка майнинга/потребления ээ/отопления):
- если в 9 утра, когда люди пришли на работу
- температура на складе больше 18.5°С
- а коммутатор включен
Есть и обратное условие на включение - как только температура опустится ниже 17°С
Я на всякий случай упомяну, что когда на асике нет интернета, то он уходит в режим ожидания, потребляя около 10 ватт в час (а не 2500), а вентиляторы крутят на 5-10%, практически беззвучно. Как только интернет появляется - за 5 минут они выйдут на хешрейт своего установленного режима.
Вариант второй: планировщик Miner.dev от Vnish.net
Недавно у Vnish появился сайт miner.dev, который предлагает крупным хостингам среду для контроля асиков, конечно же бесплатно. Мы, конечно, не хостинг, но оттуда можем подцепить функции Планировщика.
Планировщик умеет:
- останавливать и запускать майнинг точно по времени.
- менять профиль майнинга по времени
Я пока-что начал майнить так, как описывал в предыдущих разделах, но при случае дополню эту статью и решениями от miner.dev
Вот так будет выглядеть задача: начать майнинг в 18:00 и остановить майнинг в 07:00. Тогда наше помещение будет отапливаться только ночью, когда рабочих нет на объекте.
Или же можно проставить целевую температуру около 68°С, при Авто вентиляторах. Тогда можно задать переключение режимов:
Такая настройка приведет к тому, что после 18:00 у нас будет включаться режим 96T на 2700 ватт (конкретно для этого помещения 2х2700 = 5.5квт отопления), а утром - режим 67T на 2х1700 ватт = 3.4 квт отопления.
Ночью нагонит тепло, а днем будет поддерживать на самом низком профиле. А чем ниже профиль - тем меньше обороты вентиляторов при статичной температуре.
Ночью нагонит тепло, а днем будет поддерживать на самом низком профиле. А чем ниже профиль - тем меньше обороты вентиляторов при статичной температуре.
В общем, разгуляться есть где. Возможностей флексить с температурой и достигать ее различными способами - есть. Нужно лишь подобрать то, что нам удобней и соответствует задачам.
Заключение
Итак, это была достаточно большая статья касательно отопления асиками. Вот, пожалуй, самые важные моменты, которые были тут раскрыты:
Если покупка и установка асиков для отопления не отбивается за 2-3 месяца - не стоит даже начинать - лучше купите BTC вместо майнинга. Вы купите их единоразово больше, чем сможете намайнить за несколько сезонов отопления.
По этой причине нам не подходят: криптокотлы, иммерсионные ванны, водоблоки, топовые и предтоповые асики на воздухе.
Прошивки Vnish.net дадут возможность контролировать режимы, потребление, обороты вентиляторов так, как нам это нужно - только для асиков Bitmain Antminer
Связка Wifi/температурный датчик/розетка коммутатора даст возможность безболезненно выключить асики, если в помещени достигнута предельная температура - тем самым сэкономив на расходе электричества, когда это было бы избыточно.
Ресурс miner.dev от vnish.net открывает возможности для включения/выключения майнинга по времени, а так же смены режимов потребления, что добавит нам вариативности в исполнении задач - только для асиков Bitmain Antminer
Переход на СНГ-ориентированный пул Headframe c комиссией на майнинг 0.8% и минвыводом без комиссии от 0.001 BTC - сэкономит на дистанции деньги, максимизировав профит.
Полезные ссылки:
Подключение Antminer S19 с двумя кабелями напрямую к автомату без вилок и розеток
Инструкция по удаленному доступу к интерфейсу асиков (фото)
Установка прошивки Vnish на асик Antminer (фото)
Настраиваем Асик: майним летом в жару, ограничивая шум вентиляторов
Как контролировать температуру Асик майнера летом - инструкция по настройке прошивки
Подключение Antminer S19 с двумя кабелями напрямую к автомату без вилок и розеток
Инструкция по удаленному доступу к интерфейсу асиков (фото)
Установка прошивки Vnish на асик Antminer (фото)
Настраиваем Асик: майним летом в жару, ограничивая шум вентиляторов
Как контролировать температуру Асик майнера летом - инструкция по настройке прошивки
В телеграм-канале BTC Майнинг | Показатели | Статистика ежедневно публикуются ключевые данные по BTC-майнингу.
Подписывайтесь и будьте в курсе динамики всех изменений!
